|
|||
|
|||
|
患上失智症也要独立生活,他为自己设计了一整套生活小窍门
|
|||
佐藤雅彦 作者佐藤雅彦曾担任中学数学教师,后来在电脑公司担任系统工程师。在30几岁时,他因过劳而停职;40几岁时,他开始记忆力出现了变化;51岁时,他正式被医生诊断出罹患阿兹海默症而退休。现在通过每星期两次的家庭协助、配膳服务,以及外出时的陪伴服务等,仍然持续一个人生活。为了能够将失智症患者本人的体验传达给大家,他也持续进行演讲活动。目前也担任失智症当事者协会「三TSU协会」代表和「日本失智症WORKING GROUP」共同代表。
用自己的方式过日子
刚患诊失智症时,我曾因逐渐增加的困扰和不便而不知所措,因为混乱而陷入惊惶失措,甚至因为老是在意那些自己无法做到的事而感到失落。
与其烦恼自己不能做的事,还不如去发现自己还能够做到的事,这样的生活才会比较快乐。
我重新调整想法后,心里觉得非常轻松,并开始以我自己的方式,在生活事项上逐一下功夫。
像是弄丢重要的东西、搞不清楚时间和地点……等,因为这些事所造成的混乱和恐慌,对我来说已经是家常便饭,这时候要如何处理呢?
文 |佐藤雅彦 图 |LOFTER
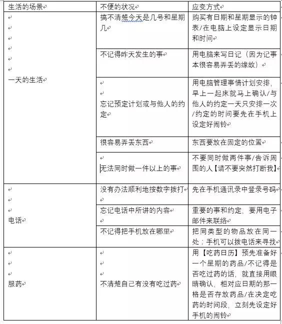
不记得昨天发生的事时 对失智者来说,最不方便的应该就是「不记得昨天发生的事」,这件事特别困扰我。即使我努力想回想起自己到底做了些什么,但就是怎么都想不起来。
对此我常感到不安,于是开始在笔记和记事本上留下纪录。只不过,这些东西经常会遗失,这样的状况曾让我不知该怎么办才好。
当时我想到的是用电脑来写日记,就算忘了昨天发生什么事,每天的纪录都还是留在电脑里,这一点让我感到很安心。
对于每天都要写日记这件事,我也尽量不过度在意,即使忘记了也无所谓。这只是一份能让我安心的资料,在我做得到的范围内,我尽量每天写,就算只留下少少的纪录也没关系。反正只要留下点什么纪录,不管是对我和他人见面,或者是就诊时,都非常有帮助。
录音笔之类的录音器材对于留下纪录也很方便,因此,我也经常使用。
因为我原本就是系统工程师的缘故,电脑一直是我长期使用的工具,即使得到了失智症,我也依旧能够使用。我相信接下来,和我一样仍然可以使用电脑的人,应该会越来越多才是。
此外,在我周围也有不少之前不曾使用过电脑,或者是年纪较大的人,即使得到了失智症,还是能够学习电脑相关的使用方式。以我自己为例,包括手机和平板电脑(iPad)的操作方式,都是我在得到失智症后才学会的。
只不过,我自己没有办法进行最初的设定,是由弟弟替我做好的。借用他人的力量来完成某些办不到的事,其实也可以算是一种秘诀。先依赖他人,再依赖机械,这样不就好了!
对失智症患者来说,电脑或是平板之类的3C产品,只要简单的功能就可以了。趁着还能够操作时,尽早加以学习,可以提供相当的帮助。这种对于新事物的挑战,对于脑部的活动,也是很有助益的。
重点在于,无论多少次,只要遇到问题时,就要麻烦他人指导,然后一定要每天好好地使用才不会忘记。
当我需要购物时 我经常自己到便利商店或超市购物,但即使是常去的店家,我也没有办法一一记住商品陈列或是放置的地方。
不管去多少次都一样,我老是忘记想要的东西放在哪里,因此,总是得花上一番功夫寻找。(如果遇到失智症患者在向你询问时,请耐心点哦)
我想这是因为,我对于空间或方向的掌握变得困难,所以好几次都在同样的地方绕来绕去,有时甚至连找出入口都得花不少力气。这时候就会直接向店员询问商品摆在哪里。(看到在同样的地方走来走去,不知道干什么的长者时,可以上前询问是否需要帮助)
其实悠闲购物的重点在于:舍弃效率性,改变想法,以轻松悠闲的方式来购物。只要在心情上保持轻松,就能够享受花时间购物的乐趣。像这样放松心情,有时反而能让生活变得更加顺利。
需要购买东西时,我通常会带购物清单出门。此外,我也做了一份不可以购买的清单。
只要手上有这两份清单,就不会一直购买重复的物品了。
最后,关于金钱的支付,这可是一个大问题。
失智症患者是没有办法计算零钱的。举例来说,像是结帐时要支付八百日圆,只要给一枚五百元的硬币和三枚一百元的硬币就可以了,但是这一点,我们却无法做到。
因为不想让在后头排队结帐的人多花时间等待,我总是用大钞来付帐,最后手边就累积了一大堆零钱。
以前的我还可以做简单的心算。在长谷川氏量表(诊断失智症时常使用的简易智能评量表)里,像从一百开始依次减七这样的问题,我可是很能算的。不过如今,我都尽量用信用卡来支付。
但一定要记得使用后要把卡片收回钱包里。信用卡的管理一定要做好,如果弄不见的话,那可是会很惨的。
领钱的部份,我尽量一个月只领一次钱。领了钱之后,一定要立刻记帐,然后在帐簿上写下用途。
我把生活费分成上半月和下半月来管理,并将支出记录在电脑上。要是上半月花得太凶的话,下半月就要节省一点,以上这些,都是我所下的功夫。
|
|||
